质量为本、客户为根、勇于拼搏、务实创新

为进一步加强新时代网络空间治理,按照公安部相关规定,所有接入互联网的单位,包括互联网接入服务单位(ISP)、互联网数据中心(IDC)、互联网信息服务单位(ICP)和国际联网使用单位,应对开办的网站、APP、小程序、应用市场等到公安机关办理联网备案手续。
联网备案是指网络平台在接入互联网时,其开办者依法向国家有关部门申请的备案。
联网备案实行“双备案”制度。一是互联网网站域名信息备案,俗称ICP备案,由工信部门主管;二是计算机信息系统国际联网备案,俗称公安联网备案、网站备案或网安备案,由公安部门主管。
网站运营者必须履行“双备案”法定义务。ICP备案是网站开办的必备条件,公安联网备案在网站开办之后申报。
《互联网信息服务管理办法》规定,互联网信息服务分为经营性和非经营性两类。国家对经营性互联网信息服务实行许可制度;对非经营性互联网信息服务实行备案制度。未取得许可或者未履行备案手续的,不得从事互联网信息服务。
备案地址:
https://beian.miit.gov.cn
工业和信息化部ICP/IP地址/域名信息备案管理系统

(二)公安联网备案《计算机信息网络国际联网安全保护管理办法》第十二条规定:互联单位、接入单位、使用计算机信息网络国际联网的法人和其他组织(包括跨省、自治区、直辖市联网的单位和所属的分支机构),应当自网络正式联通之日起30日内,到所在地的省、自治区、直辖市人民政府公安机关指定的受理机关办理备案手续。
目前,公安机关实行网上备案制度。
备案地址:
https://beian.mps.gov.cn
公安部全国互联网安全管理服务平台


根据相关法律法规,凡是接入互联网的单位:包括互联网接入服务单位(ISP)、互联网数据中心(IDC)、互联网信息服务单位(ICP)和国际联网使用单位,均需到公安机关办理备案手续。备案的对象包括网站、APP、小程序、应用市场等。
《计算机信息网络国际联网安全保护管理办法》(公安部令第33号)
第十一条:用户在接入单位办理入网手续时,应当填写用户备案表。备案表由公安部监制。
第十二条:互联单位、接入单位、使用计算机信息网络国际联网的法人和其他组织(包括跨省、自治区、直辖市联网的单位和所属的分支机构),应当自网络正式连通之日起三十日内,到所在地的省、自治区、直辖市人民政府公安机关指定的受理机关办理备案手续。
前款所列单位应当负责将接入本网络的接入单位和用户情况报当地公安机关备案,并及时报告本网络中接入单位和用户的变更情况。
第十四条:涉及国家事务、经济建设、国防建设、尖端科学技术等重要领域的单位办理备案手续时,应当出具其行政主管部门的审批证明。
前款所列单位的计算机信息网络与国际联网,应当采取相应的安全保护措施。
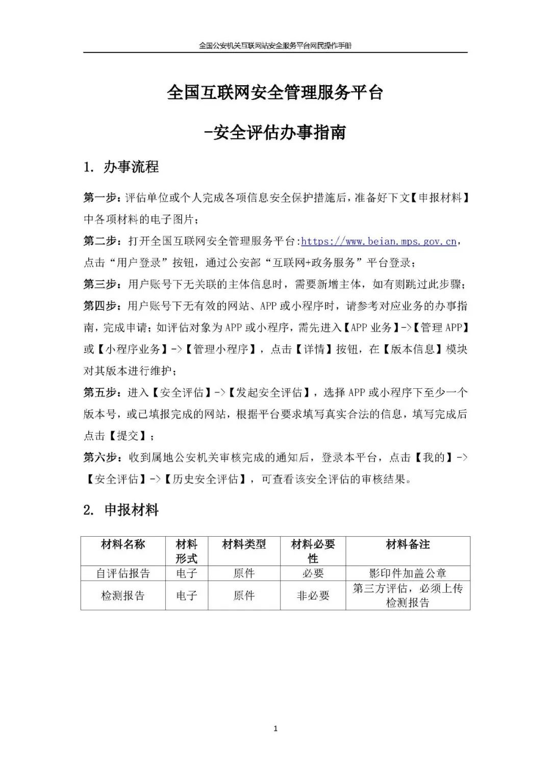
打开全国互联网安全管理服务平台:
https://beian.mps.gov.cn,点击“用户登录”按钮,通过公安部“互联网+政务服务”平台登录,按照平台提示操作即可;详细办事指南如下:




公安联网备案是公安机关对网络服务提供者进行身份认证和日常监管的重要手段,是公安机关打击冒牌网站、打击非法网站运营活动、打击不良互联网信息传播的支撑平台,能够有效减少网络安全风险和违法行为,保障正规网络运营者合法权益,维护清朗安全网络空间。

《计算机信息网络国际联网安全保护管理办法》(公安部令第33号)
第二十三条:违反本办法第十一条、第十二条规定,不履行备案职责的,由公安机关给予警告或者停机整顿不超过六个月的处罚。
《非经营性互联网信息服务备案管理办法》(信息产业部令第33号)
第二十二条:违反本办法第五条的规定,未履行备案手续提供非经营性互联网信息服务的,由住所所在地省通信管理局责令限期改正,并处1万元罚款;拒不改正的,关闭网站。超出备案的项目提供服务的,由住所所在地省通信管理局责令限期改正,并处5千元以上1万元以下罚款;拒不改正的,关闭网站并注销备案。
材料名称 | 材料形式 | 材料类型 | 材料必要性 |
负责人证件(正、反面,手持) | 电子 | 原件 | 必要 |
主办单位有效证件 | 电子 | 原件 | 必要 |
域名证书 | 电子 | 原件 | 必要 |
网站安全负责人证件(正、反面,手持) | 电子 | 原件 | 必要 |
网站应急联络人证件(正、反面,手持) | 电子 | 原件 | 必要 |
相关前置许可 | 电子 | 原件 | 非必要 |
管制物品 | 电子 | 原件 | 非必要 |
主体性质为单位的,由单位注册地址所属公安机关网安部门审核。
主体性质为个人的,由主体负责人常住地址所属公安机关网安部门审核。
交互式服务网站,是指网站用户可以主动在网站进行注册、发布内容、评论、点赞、提问、回答问题、发送消息、音频通话或视频通话等互动和反馈活动的网站。服务内容包括但不限于论坛、社区、贴吧、音视频聊天室、微博、播客、即时通信、分享存储、移动应用商店等互联网信息服务。
域名证书,是域名服务商颁发的电子证书,标明了注册域名、注册所有人的名称、注册时间和域名到期时间等信息,该证书可到域名注册服务商或者购买机构开具。
选择一个常用域名作为网站主域名,其它域名则添加至网站子域名列表中,即可提交备案申请。
对于无一级域名的网站(如二级域名的网站或无域名仅提供IP访问的网站),在网站备案申请过程中,“网站信息”栏中“域名”项“是否有独立一级域名”处选择“否”,填写网站首页URL或IP地址,即可完成备案。审核通过后,须及时在网站首页底部显著位置张贴备案图标。
备案单位或个人,在全国互联网安全管理服务平台注册并成功登录后,点击右上角的个人姓名图标,在下拉框中选择【绑定旧账号】,填写旧系统中的账号信息后,点击“确定”,即可完成信息找回。
需要填写完整的备案号,填写工信部备案编号需要精确到-1和-2,比如备案号:蜀ICP备12032604号-2。
可以填写获得工信部备案编号日期、网站接入互联网日期或者网站上架到网络服务器商的日期。
取得备案号后,需将备案号悬挂在网站首页底部的显著位置。具体方法是:公安联网备案审核通过后,登录全国互联网安全管理服务平台将“备案编号 HTML 代码”粘贴到网页源代码中的底部位置;下载“备案编号图标”,显示于备案编号之前。
不会,现在颁布的为电子版的《联网备案信息》,通过备案审核后,可在账户中的“已备案网站”模块中查看并下载备案编号信息。
网站域名停用后,要及时注销ICP域名备案和公安联网备案,否则可能会被他人注册,发生侵权等法律纠纷或相关网络违法犯罪案件,产生法律责任风险。
特别提醒:
网络平台联网备案是国家法定义务
是打击非法网络应用的重要手段
是维护平台合法权益的重要举措
网络平台运营者遵守法律规定
履行“双备案”法定义务
共同维护清朗安全网络空间

